SimicX

the Past, Today and Future

the world's 1st

Agentic Quant Co-worker

A Message from Our Founder

The vision behind SimicX and our commitment to transforming quantitative analytics

"

Hello, and welcome! I'm Simon, and along with my co-founders, we embarked on a journey to build something truly transformative for the world of quantitative analytics. We saw brilliant quants, traders, and fund managers bogged down by repetitive tasks, wrestling with fragmented tools, and longing for a smarter way to unlock insights.

We asked ourselves: What if we could build not just a tool, but a true intelligent partner? An agentic co-worker that understands the complexities of quant finance, learns, adapts, and ultimately, helps achieve what was previously unimaginable?

That's the heart of SimicX. This roadmap isn't just a list of features; it's our commitment, our step-by-step vision to evolve from powerful automated analytics to a future where our Quantitative Large Language Models (QLLMs) achieve human-like intelligence in quant tasks.

We're building this for you – the innovators, the analysts, the strategists – to amplify your expertise and redefine what's possible. Dive in, see where we're headed, and imagine the future of quant analytics with us!

"
Simon & The SimicX Team

A Roadmap to Quant Intelligence

We're thrilled to share our product development journey. Each chapter builds upon the last, pushing the boundaries of what our agentic quant co-worker can achieve, all driven by the increasing sophistication of our proprietary QLLM technology.

2016-2024

The Spark – From Quant Pains to QLLM Dreams

"For nearly a decade after my PhD, I had the privilege of leading an incredible team of data scientists and quants as CTO at a FinTech firm. We were tackling complex challenges in commodity hedging for top-tier market players, working alongside some of the most brilliant minds I've ever known. Yet, day in and day out, I saw so much of that brilliance consumed by repetitive preparation, tedious reporting, time-consuming simulation and error-prone backtesting."

"The thought kept nagging at me: 'What if there was a tool that could generate any quant software on demand? Or better yet, what if AI could truly understand and perform these complex quant tasks alongside us?' Then, the AI wave hit, and ChatGPT made headlines - but it still does not do quant tasks well. As a lifelong student of applied mathematics, my belief in the potential of machine learning remained unshaken. The idea of creating our own Quant Large Language Model (QLLM) began to take shape."

The Spark: Years of Quant Experience & AI Dreams
Feb 2025
Taking Flight – The QLLM Vision Soars!

Taking Flight – The QLLM Vision Soars!

"Some ideas just need the right altitude to truly takeoff! Jamin, with his decades of experience in cloud computing, was always searching for the next trillion-dollar wave. On a crisp, perfect day, soaring 10,000 feet above the ground in a Cessna, two old friends didn't just talk about the takeoff; we talked about something ground-breaking - Could we adapt transformer model architectures to simulate market data, giving quants a pristine sandbox for backtesting?"

  • Foundational QLLM concept for market data simulation and agentic task ideated
Mar 2025

Building the Blueprint & Welcoming Our C(Q)O!

"With our feet back on solid ground, March was about translating that high-altitude vision into a concrete plan. We immersed ourselves in conversations, challenging assumptions, and meticulously architecting what SimicX would become. And, most importantly, we made our first hire: Milky, our Chief (Cat) Quant Officer, on an 'eye-watering' salary of two fish cans a day!"

  • Strategic concept validated through in-depth interviews with quants, traders, and fund managers
  • Core architecture for the SimicX agentic stack meticulously mapped out

QLLM Level 0 – GPT Level Intelligence

Simon's Cat Milky
Apr 2025
The First Tech Stack of SimicX MVP

From Code to Creation – Our MVP Takes Shape!

"April was a whirlwind of pure creation. Countless hours of coding, debugging, and sheer determination went into bringing the first iteration of SimicX to life. Building our Minimum Viable Product (MVP) was more than just a technical milestone; it was a tangible first step, proving to ourselves and the world that our ambitious vision was achievable. Hearing those first whispers of 'Hey, this actually works!' was music to our ears."

  • Minimum Viable Product (MVP) completed
  • Core agentic framework established

QLLM Level 1 – First Connections

Our QLLM started making its first connections, enabling task-specific model prompting. Our agents began to reason with basic constraints – like teaching our AI to connect the dots.

May 2025

Listening & Learning – Alpha in the Making!

"We firmly believe a client-facing product should never be built in a vacuum. May was dedicated to exactly that: meeting potential users by day, iterating on the product by night. We kicked off internal alpha development, fuelled directly by invaluable, real-world client feedback. This collaborative approach is at the core of how we build."

  • Internal Alpha development initiated based on direct user feedback
  • Support for 128 US stocks & 6 Crypto Pairs
  • 16 foundational agents created
  • Admin management console developed for internal control

QLLM Level 2 – Understanding Requests

Our agents got noticeably smarter! They could now understand and find the specific data you asked for and perform simple, predefined modelling tasks – like our AI learning to fetch specific information and perform basic tricks reliably.

SimicX Regime Switch Demo
Jun 2025
SimicX Performance Analysis Demo

The "Wow!" Moment – Alpha Feedback & A Glimpse of Future!

"The feedback from our May demos was overwhelmingly positive, culminating in a particularly inspiring comment: 'I'd be keen to stay involved … adopting SimicX into our teams' daily processes' – from the Head of Product at a leading index fund! As we shared our Alpha with more potential clients, a thrilling realisation dawned on us: we hadn't just built a tool; we're shaping how quant analytics work in the future."

  • Alpha version refined based on initial strong positive feedback
  • Support expanded to 960 high-frequency US stocks & top crypto pairs with L1 data
  • 23 agents available
  • Interactive dashboard for all modelling results implemented
  • AI-powered "Explain this" summary feature for model outputs introduced

QLLM Level 3 – Sparks of Reasoning

A significant step up! We enabled more sophisticated task-specific model prompting. Our agents began to reason effectively within defined constraints – like our AI understanding 'why' and following more complex instructions accurately.

Q3 2025

Ignition! Zero-Shot Intelligence & Team Power-Up

"This next quarter is set to be a landmark! We're gearing up to officially launch our Alpha, putting the power of SimicX into the hands of a wider group of real users. We'll be rigorously testing our dynamic modelling engine as it tackles live data and increasingly complex agents. We also know we can't do this alone anymore; as a 'two-man-and-a-cat' operation, it's time to bring in some exceptional new talent to help us build this dream."

  • Zero-Shot Intelligence goes live: Our promise of "no AI hallucinations – it simply works" will become a reality for our users
  • Support for all high-frequency active US stocks
  • Live modelling capabilities for top crypto pairs with L1 data
  • Online library expanded to 40 agents
  • Strategic team expansion
  • Early paid engagements with clients in less regulated spaces through private invites

QLLM Level 4 – Code on Command & Self-Explanation

This is where our QLLM will truly start to show its unique power! It will generate the necessary formulas for all our agents on-the-fly. Even better, our agents will be able to interpret complex charts and visualisations, making sophisticated analysis accessible to all.

SimicX L1 Data Arbitrage Demo
Q4 2025
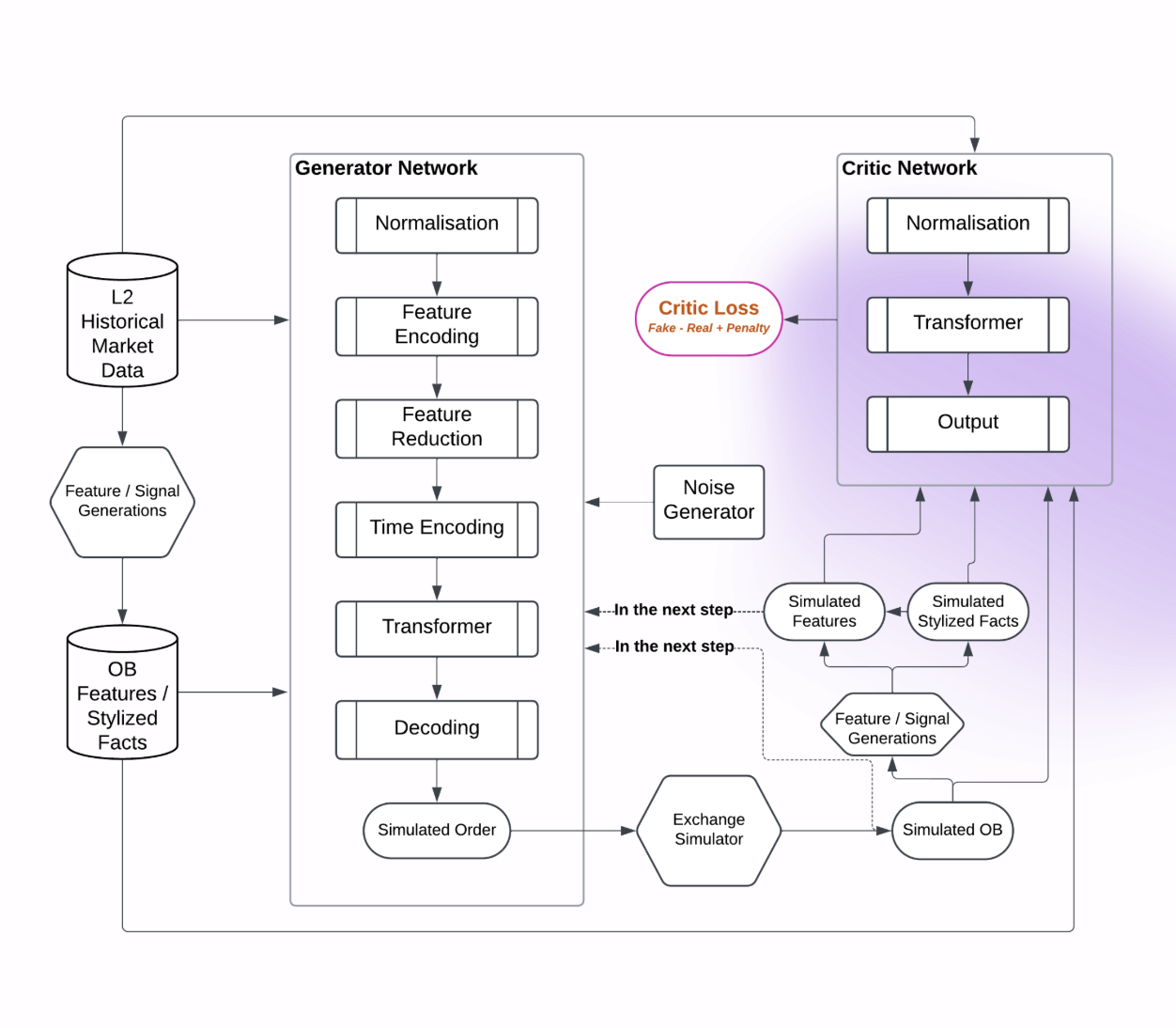
Orderbook Agents

Thinking Deeper – Beta Release & Truly Reactive Agents!

"Building on the invaluable feedback from our Alpha users, our Beta release in Q4 will unlock even more power and intelligence. We'll be expanding our data horizons significantly. But the real magic? Our agents will start to not just execute, but to react and think after each task – offering a thrilling glimpse into the genuinely agentic, collaborative future we're crafting."

  • Addition of FX and ETF data support
  • Full Orderbook data and live OB modelling capabilities for top tickers
  • Online library expanded to 60 agents
  • "Co-worker" model goes live: SimicX will intelligently suggest appropriate models based on previous modelling results and user goals
  • Continued early paid use and widened individual testing programme

QLLM Level 6 – The Anticipatory Leap

Our agents will take a giant leap towards true autonomy! They'll be able to react to the outputs of one model by intelligently initiating follow-up modelling or research steps, all while following your overarching instructions. They're not just following orders anymore; they're starting to anticipate and act.

Q1 2026

Liftoff! Version 1.0 & Intelligent Quant Workflows for All

"The moment we've been building towards: the official launch of SimicX v1.0! This marks our transition to a fully production-ready platform. Our relentless focus will be on rock-solid performance, an even richer agent library, and the deepest integration yet of our QLLM, delivering truly intelligent, seamless workflows for our first wave of commercial users. It's about empowering everyone to work smarter, not harder."

  • Production-ready platform delivered, boasting at least 5x performance improvements!
  • Over 80 diverse agents available
  • Full integration of QLLM-driven deep research capabilities across all workflows
  • Introduction of real-time alerts & auto-refreshing models
  • Comprehensive support for client data ingestion (file systems, databases, datalakes, etc.)
  • Public enterprise access possible via invitation codes, alongside continued invite-only for individuals

QLLM Level 9 – The Evolving Partner

Our agents will begin to truly learn and remember! They'll develop long-term memory and evolve based on your specific behaviours and preferences, leading to progressively smarter, more personalised, and deeply intuitive responses. Think of this as SimicX developing a 'sixth sense' for your needs.

SimicX v1.0 Launch Event
Q2 2026
Compliance and Regulations

Scaling Up & Ensuring Trust – Compliance & Enhanced Data

"With SimicX v1.0 making its mark, Q2 will be dedicated to robust scaling, ensuring ironclad regulatory compliance, and dramatically expanding our data universe. Our aim is to make SimicX not just exceptionally powerful and intelligent, but also unwaveringly trusted and incredibly comprehensive for even the most demanding enterprise environments. This is where SimicX truly matures into a cornerstone technology for our clients."

  • Full regulatory compliance targeted, ready for broad enterprise and individual adoption
  • Comprehensive data coverage: all US & UK stocks, ETFs, major FX/crypto pairs
  • Integration of live 10ms order book snapshots across key financial markets
  • Auto-scaling and elastic compute support implemented for seamless, on-demand performance
  • Over 100 diverse agents enabled

QLLM Level 12 – Your Proactive Quant Strategist

True proactivity comes alive! Our agents will begin to genuinely anticipate your needs, preparing relevant dashboards, suggesting insightful modelling pipelines, and highlighting potential opportunities before you even log in. It's the magic of having a partner that's always one step ahead.

Q3 2026

Expanding Horizons – API & Enterprise Readiness

"This quarter, we're flinging the doors of SimicX wide open! With the release of our Public API and Model Context Protocol (MCP), we'll empower developers and institutions to weave SimicX's intelligence deep into their own bespoke systems. We're also rolling out critical enterprise features, cementing our role as a trusted partner for large-scale financial institutions. Our vision was always bigger than just a standalone platform; it's about becoming the intelligent engine for the entire quant ecosystem."

  • Public API and MCP services officially launched
  • On-premises deployment option made available for institutions with exacting security and data governance needs
  • Support for client model libraries, complete with automated documentation and audit trail generation for unparalleled transparency
  • Real-time position tracking and seamless integrations with brokers/exchanges introduced
  • Implementation of continuous deep learning model retraining in the background, ensuring SimicX is always learning and improving

QLLM Level 18 – Your 24/7 Quant Sentry: The Expert Intern Arrives!

Our agents will become tireless! They'll operate 24/7 in the background, capable of generating genuinely actionable alerts from live market inference – even when you're offline. Imagine an expert quant intern, working diligently for you around the clock, never missing a beat!

API and MCP
Onwards & Upwards
SimicX is Made on Earth by Humans

The Dawn of Autonomous Alpha – The Future is Here!

"This is our 'moonshot' quarter – the culmination of everything we've built and everything we aspire to. We aim for SimicX agents to transcend assistance and evolve into truly autonomous researchers, capable of independently identifying alpha and even suggesting the auto-deployment of novel strategies. This is where the human-AI collaboration reaches an entirely new dimension, redefining what's possible in quantitative finance."

  • SimicX agents begin their evolution into autonomous researchers, demonstrating tangible capabilities in identifying alpha and proposing auto-deployment of new, high-potential strategies
  • The full-scope 'quant co-worker' vision materialises: empowering users to build and operate their own proprietary algorithmic fund leveraging their unique SimicX assets — data, models, strategies, agents, and their bespoke, fine-tuned QLLMs

QLLM Level 26 – The Quantum Leap: Approaching Human-like Quant Brilliance!

A monumental achievement in AI! Our QLLM will reach a level demonstrating near human-like intelligence, creativity, and intuition specifically within complex quantitative domains. Agents will be able to invent, rigorously test, and backtest entirely new models and strategies beyond our existing agents, showcasing true creative problem-solving and insight generation. It's not just about speed anymore; it's about genuine brilliance and innovation.

QLLM Score: the Intelligence Level of SimicX

From foundational models (GPT alike) to true quantitative intelligence (AGI)

Level 0 Foundation
Now Level 3.5
Level 9 Learning & Memory
Level 18 Expert Assistant
Level 26 Human-like Intelligence
Level 30+ Beyond

Each QLLM level represents a significant leap in our AI's quantitative reasoning, from basic financial concepts to autonomous alpha discovery and strategy creation.

Join the SimicX Revolution!

Excited by what you see? We are too! The future of quantitative analytics is agentic, intelligent, and accessible. If you're a quant, trader, fund manager... or simply passionate about the intersection of AI and finance, we'd love for you to be part of our journey.

Let's build the future together!

Beta launching Q3 2025 - get $50 if you join before the launch date.